XƯNG HÔ TRONG TRUYỆN MƯA TO ĐANG TỚI
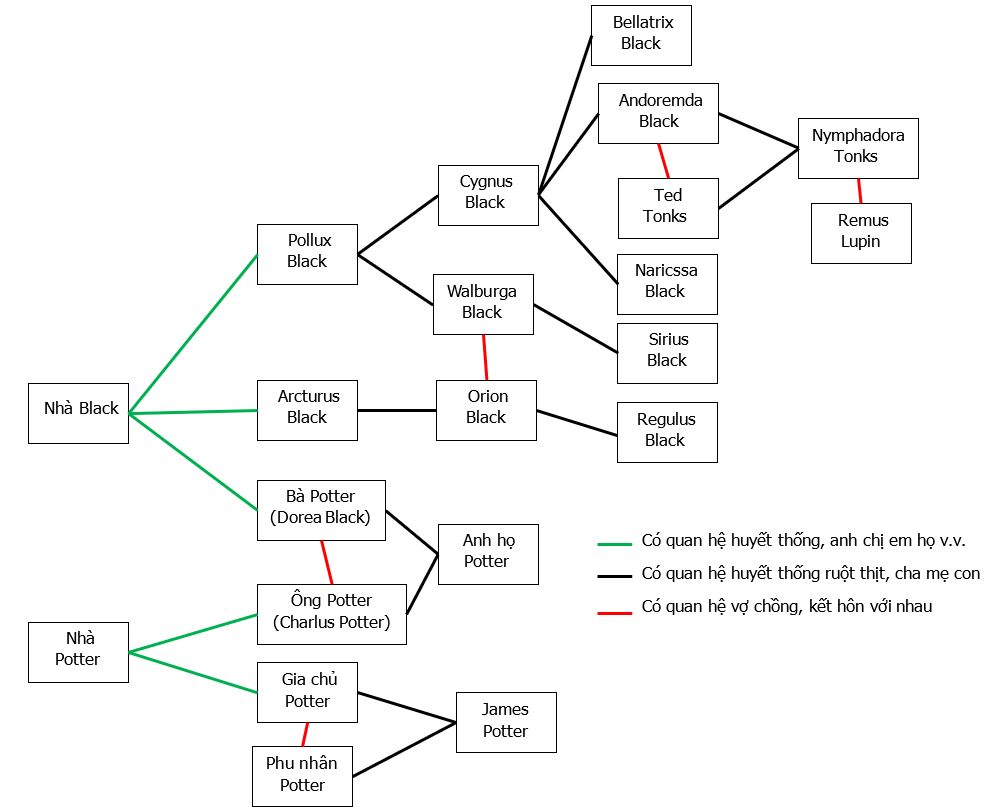
Mối quan hệ của nhà Black và Potter theo miêu tả của tác giả như sau:
Dorea Black là em họ của Pollux Black (cha của Walburga Black - mẹ của Sirius Black), bà kết hôn với Charlus Potter
Charlus Potter - anh họ của gia chủ Potter (là ba của James Potter). Hai người sinh ra một người con trai, là anh họ của James. Từ đó có thể suy ra, ông anh họ của James của là anh/em họ của Walburga). Vậy, James với Walburga trên thực tế không có quan hệ gì cả.

Mọi người xem xét rồi điền form khảo sát giúp Ros nha!!!
https://forms.gle/vFvSXHRM71AWyWWY8
Bạn đang đọc truyện trên: truyentop.pro